- 10/25/2023 4:38:44 PM | 訪問量:1955
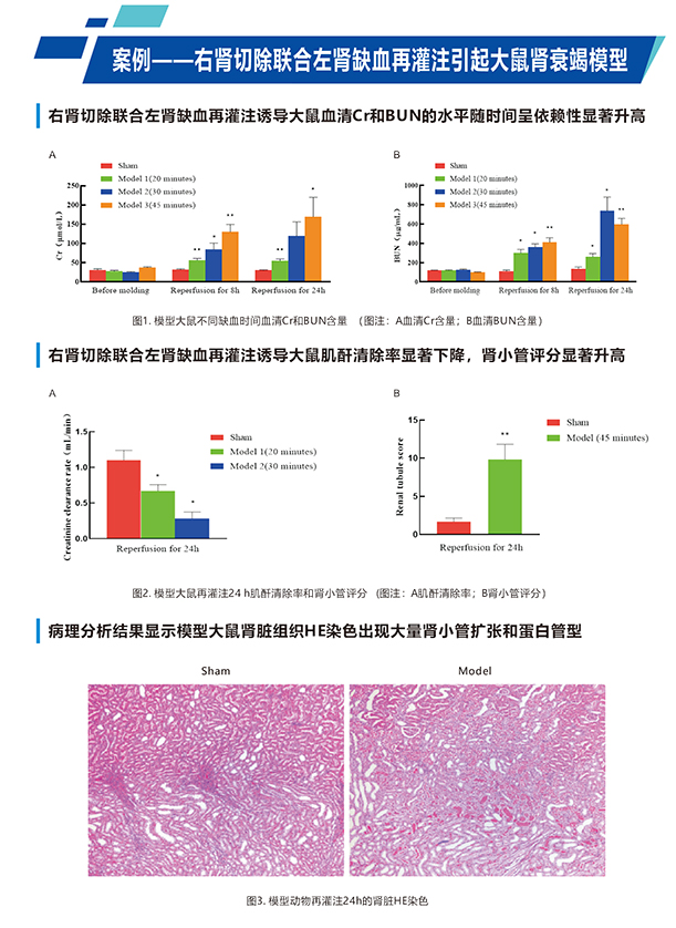
右腎切除聯合左腎缺血再灌注引起大鼠腎衰竭模型

- 天勤生物攜手江夏實驗室:用AI重構藥物研發
- 2025-10-17
近日,于東湖論壇現場,天勤生物與湖北江夏實驗室共同簽署協議,聯手共建“AI醫藥研發非臨床研究中心”。這標志著一個以人工智能為核心驅動力、旨在大幅提升新藥研發效率的全新非臨床研究范式正式落地,為新藥研發領域注入強勁的“智慧動能”。 藥物研發,一直是一場耗時、耗資且勝算渺茫的漫長征程。傳統模式下的“高成本、長周期、低成功率”三重枷鎖,嚴重影響著創新藥物的上市速度。隨著生成式AI與大型語言模型等技術的爆發式發展,徹底改寫這套傳統游戲規則成為了可能。AI不僅能精準鎖定疾病靶點、高效設計分子,更能在臨床前研究的重要環節——藥理、藥效及毒性評價上,實現精準預測與效率飛躍。 本次共建的“AI醫藥研發非臨床研究中心”,其使命遠不止于技術提速。它直面全球“減少、替代、優化”動物實驗的3R趨勢,致力于開發符合國際倫理共識的全新研究工具。中心將聚焦于一系列突破性研究方向,包括開發基于Al的體外毒性模型(如肝毒性、心臟毒性預測),替代部分動物實驗;結合類器官、器官芯片等模型,模擬藥物在多器官交互中的作用,提高研發效率;利用AI挖掘動物模型數據、探索虛擬動物實驗,通過對比...
- 喜報!天勤鑫圣順利通過OECD GLP認證
- 2025-10-13
近日,湖北天勤鑫圣生物科技有限公司(以下簡稱:“天勤鑫圣”)收到OECD成員國匈牙利國家公共衛生和藥品中心(NNGYK)頒發的GLP證書,認證內容包括“分析和臨床化學(包括制劑分析、生物分析如TK,ADA等)”、“毒性試驗(包括一般毒性、遺傳毒性和生殖毒性等)”和“安全藥理學試驗”。2025年5月23日至26日,經濟合作與發展組織(OECD)成員國匈牙利國家公共衛生和藥品中心委派的資深GLP檢查專家組對天勤鑫圣進行了為期4天的現場檢查。對組織機構、人員、設施儀器、實驗材料、計算機化系統等方面進行了全面檢查。檢查組對天勤鑫圣的試驗實施能力和質量管理體系給予了充分認可和高度評價。作為湖北天勤生物科技集團股份有限公司(以下簡稱:“天勤生物”)的全資子公司,天勤鑫圣成功通過OECD GLP認證,標志著具備了開展符合中國NMPA、美國FDA以及OECD GLP要求的非臨床藥物安全性評價能力。天勤鑫圣能夠為全球客戶提供更高效、更合規的研發服務,加速創新藥的國際注冊和歐美出海進程。OECD GLP簡介 經濟合作與發展組織(Organization for Economic Co-operation ...
- 天勤生物聯合多家企業榮獲湖北省科學技術進步二等獎
- 2025-09-03
近日,2025年度湖北省科學技術進步獎名單公示,由天勤生物聯合湖北省醫藥工業研究院有限公司、湖北麗益醫藥科技有限公司、湖北科益藥業股份有限公司、武漢福星生物藥業有限公司共同完成的“湖北道地與特色藥材藥用價值的深度挖掘及其應用”項目,榮獲二等獎。這一成果標志著湖北省在道地藥材資源開發利用與中醫藥現代化研究方面取得重要進展。 該項目系統針對湖北省道地藥材及特色藥用資源,在活性成分提取、藥理機制探索以及現代藥物研發等方面,開展從基礎研究到產業應用的全鏈條協同攻關。湖北省作為中醫藥資源大省,素有“華中藥庫”之美譽,但藥材資源的深度開發和現代化應用仍面臨一定的局限。該項目不僅提升了湖北道地藥材的應用水平,也為區域性中藥產業提質增效和結構升級提供了技術支撐。天勤生物作為項目參與方之一,在藥物藥理與毒理研究、成藥性評價等領域發揮了重要作用。 這一獎項的獲得,不僅是對項目組創新實踐的高度認可,更將進一步推動湖北省中醫藥資源的系統性挖掘與價值轉化。未來,相關技術成果有望在更多道地藥材研究中推廣應用,為中醫藥現代化和產業高質量發展持續注入新動能。
- 天勤生物助力人福醫藥IPF新藥HW241045片獲批臨床
- 2025-08-12
近日,國家藥品監督管理局藥品審評中心(CDE)官網公示,人福醫藥集團申報的1類創新藥HW241045片正式獲得國家藥品監督管理局頒發的《藥物臨床試驗批準通知書》,擬用于治療特發性肺纖維化(IPF)。在這一重大進展背后,天勤生物提供的全方位毒理學研究支持,為該項目獲批按下"加速鍵"。聚焦未滿足臨床需求,HW241045片引領呼吸領域創新突破HW241045片作為人福醫藥重點布局的1類創新藥,聚焦臨床需求迫切的IPF領域。IPF作為一種進行性肺部疾病,患者預后差,現有治療選擇有限。HW241045片的研發進展,為患者帶來了新的希望曙光。科學把控,天勤生物毒理研究助力HW241045片加速獲批針對HW241045片的非臨床毒理研究,天勤生物展現了成熟的試驗設計與執行能力。從試驗方案的科學論證到試驗過程的精細化管理,團隊通過標準化操作流程和動態風險評估機制,有效確保了數據可靠性與合規性。其對項目節奏的科學化把控也為人福醫藥搶抓臨床申報提供了關鍵支持,保障了該項目順利通過審評。此次與人福醫藥的成功合作,也印證了天勤生物作的專業價值。其系統化的技術平臺與嚴謹高效的研究服務,正日益成為本土創新藥企加...
- 天勤生物攜手睿智醫藥,共筑從靶點到IND一站式新藥研發平臺
- 2025-07-29
近日,天勤生物與睿智醫藥科技股份有限公司(以下稱“睿智醫藥”)正式簽署戰略合作協議。此次合作旨在深度融合雙方在創新藥研發產業鏈上的核心優勢,共同打造覆蓋“從靶點發現至IND”全流程的一站式服務平臺,為全球藥企提供更高效、更專業的解決方案。 睿智醫藥作為國內臨床前CRO領域的佼佼者,自2004年成立以來,已構建起從抗體及化藥早期研發、藥理藥效、藥代動力學到早期毒理研究、生物分析乃至生物藥工藝開發與生產的全鏈條能力,尤其在靶點驗證到IND申報的早期創新階段具備強大實力。 天勤生物在創新藥物臨床前安全性評價領域擁有深厚積累,特別是在大分子治療性藥物、細胞與基因治療產品等領域的研究有獨特優勢,在非人靈長類動物模型構建與藥效評價及猴生殖與發育毒性方面也能力突出,其服務全面覆蓋藥物毒理安全性評價、藥代藥效研究、生物分析及大動物模型開發等關鍵環節。 此次合作,天勤生物和睿智醫藥將精準契合創新藥研發產業鏈的各自優勢環節,形成資源互補、聯合攻關的強大合力,并在此基礎上緊密協作,共同組建“從靶點到IND的一站式新藥研發平臺”。該平臺將致力于為客戶提供更全面、更具創...






服務能力




